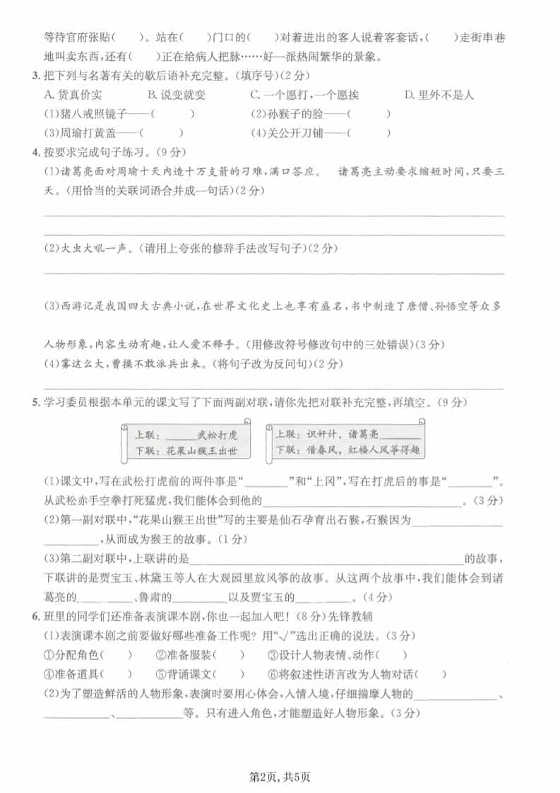
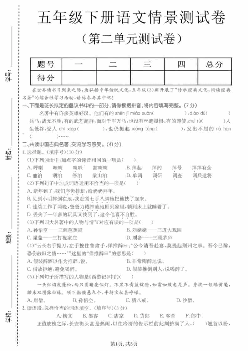
五年级下语文第二单元拔尖测试卷



五年级下语文第二单元拔尖测试卷
五年级下语文第二单元拔尖测试卷

——预览已结束,还剩3页未读——
您已获得此文档下载权限,请点击底部下载完整文档


五年级下语文第二单元拔尖测试卷-倾慕网
五年级下语文第二单元拔尖测试卷
此内容为免费资源,请登录后查看
0
免费资源
© 版权声明
THE END
喜欢就支持一下吧
点赞21 分享
评论 抢沙发

请登录后发表评论

    暂无评论内容